Disbursement
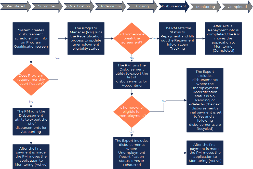
After Closing, the application enters the Disbursement stage. The disbursement schedule is created from the information on the Program Qualification screen.
Note
One program can be disbursed at a time for a selected application.

For programs that require recertification, the Program Manager runs the Recertification utility to update the applicant's eligibility status.
If the applicant remains eligible, the Program Manager runs the Disbursement utility to export the list of disbursements for Accounting to be paid. Disbursements where Unemployment Recertification Status is either Yes or Exhausted are included in the export to Accounting. Disbursements where Unemployment Recertification Status is No, Pending, or --Select-- are excluded in the export, and the next Disbursement’s Final Payment is set to Yes and all following disbursements’ Status are set to Recycled.
After the final payment is made, the Program Manager moves the application to Monitoring.
If the applicant is no longer eligible or otherwise breaks the agreement, the Program Manager sets the Status to Repayment and fills out the Repayment Info tab on Loan Tracking. After Actual Repayment information is completed, the Program Manager moves the application to Monitoring with a Status of Completed.

