Monitoring
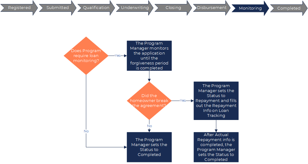
After the final payment is made, the Program Manager moves the application to Monitoring.
For forgivable loan programs, the application is monitored until the forgiveness period is completed. At this time the Program Manager sets the application status to Completed.
Note
The stages are static and always include the Monitoring stage. If the program does not include forgivable loans, there might not be any requirements to advance to the Completed stage. In this case, the appropriate user simply advances the program from Disbursement to Completed.

