Prequalification
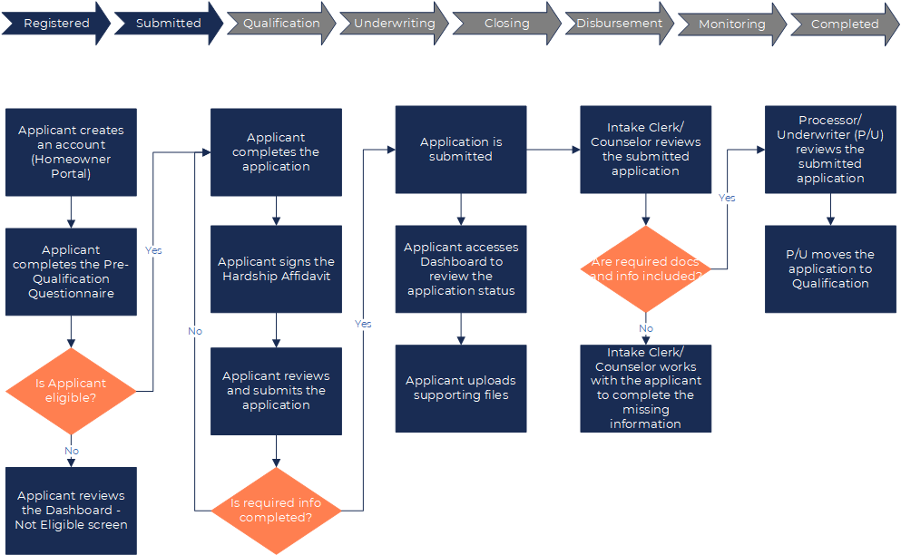
During prequalification, the applicant accesses the front-end Homeowner Portal, creates a profile, and completes the Pre-Qualification Questionnaire. If the applicant is eligible for assistance, the applicant then completes the application, uploads supporting documents, and submits the information. At any time, the applicant can access the Dashboard to review the application status.

If an applicant cannot access the Homeowner Portal—for example, they are without internet access—the counselor or program servicing agency can complete the application through the Agency Portal.
See Create a New Application for the process to create an application through the Agency Portal.
